网站首页
招生简介
单独招生
对口升学
高职扩招
高考
中考
专业介绍
招生计划
报考指南
校园风采
校园环境
公寓环境
就餐环境
学习环境
学校首页
网站首页
每年的招生专业
招生章程
招生动态
快速通道
齐齐哈尔高等师范专科
招生动态
首页
>
招生动态
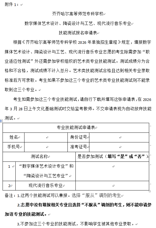
2026年单独招生第二阶段注意事项
发布时间:2026-03-19
附件:【
第二次单招考生注意事项附件1.docx
】
上一篇:
2026年单独招生第二阶段测试费缴费时间及方法
下一篇:
2026年单招考试第一阶段测试时间的通知